Peta minda membantu kita. Saliza memang seorang murid yang pintar.


Facebook

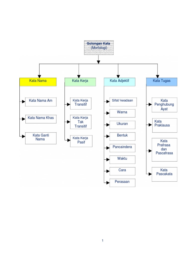
Kandungan Kata Kerja Tak Transitif 56 Praktis Pengukuhan 57 Kata Ganda 57 Praktis Pengukuhan 58 Imbuhan.

Peta minda kata kerja. Peta Minda untuk menjana idea. Full PDF Package Download Full PDF Package. Pada kesempatan kali ini admin akan membagikan latihan soal Simulasi Digital semester 1 kurikulum 2013.

Saat ini manusia memiliki alat seperti mesin cetak printer rumah pengolah kata pulpen dan internet yang semuanya memudahkan untuk mendokumentasikan pemikiran di atas kertas. Penggunaan Peta Minda di dalam kelas berguna apabila bekerja dengan pelbagai kemahiran. Share PETA MINDA TATABAHASA everywhere for free.

Peta minda merupakan salah satu cara visual-spatial dalam bentuk kecerdasan beragam atau Multiple Intellenges yang sekarang ini sudah diterapkan dalam sistem pembelajaran di sekolah-sekolah. Ini saya kongsikan peta minda kata tanya. Kata Kerja 1 Kata Nama 1 Kesalahan Tatabahasa 2 Perumpamaan 1 Simpulan Bahasa 4 Suku Kata 1 2014 Back To School.

View 536172460-Conquer-Bahasa-Melayu-Tingkatan-1pdf from LAW BTW2213 at Sunway University. Ayat Aktif Transitif ii. Kata kerja tersebut merupakan kata kerja yang mesti diikuti objek di belakangnya.

Tetapi alat-alat ini tidak selalu tersedia pada. Kata arah sesuatu yang tiada ruang atau jarak Kata sendi nama kata hubung keterangan kata hubung komplemen Kata kerja kena pada Kata sendi nama Kata kerja tiba Kata sendi nama Kata bantu aspek Kata sendi nama dapat bertukar ganti dengan tentang dapat bertukar ganti dengan hingga menunjukkan masa bakal tiba. Check more flip ebooks related to PETA MINDA TATABAHASA of psssktgkupang.

TEKNIK PETA MINDA KATA TANYA. Satu lagi latihan hebat ialah menggunakan Peta Minda untuk mempelajari perbendaharaan kata. Saya ke sana d.

Peta minda juga dikenal dengan peta konsep min mapping. Peta minda ialah suatu skema atau ringkasan dari hasil belajar. Kami daripada keluarga yang miskin.

Hasil penelitian menunjukkan bahwa otak kita menyimpan informasi dalam sel-sel saraf dan bentuk cabang-cabang sehingga jika dilihat sekilas akan tampak seperti bentuk pohon dengan cabang dan rantingnya. 311 AYAT AKTIF Ayat aktif merupakan ayat yang mengandungi kata kerja yang mengutamakan subjek asal sebagai judul. Cakna Kata Kerja Aktif Transitif dan Kata Kerja Aktif Tak Transitif.

At April 04 2021. Peta Minda dibuat oleh Tony Buzan tahun 1974 berdasarkan cara kerja otak kita dalam menyimpan informasi. Grafik kata kerja kata kerja aktif tak transitif kata kerja aktif transitif peta minda tatabahasa Cakna Cari Laman Ini.

Peta Minda Ayat Aktif 1. Posted by Lim Chee Kien at 909 pm. Peta Konsep Buku 2 Industri Perhotelan el Definisi Kompetensi Pengertian budaya kerja Persyaratan kompetensi yang diperlukan oleh usaha hotel Budaya kerja dalam kegiatan hotel Hubungan kompetensi dan budaya kerja Fungsi pelayanan di hotel Model konsep pelayanan Model proses komunikasi l Struktur Organisasi usaha hotel.

Kata kerja aktif transitif yang terdapat dalam kutipan teks tersebut adalah. Peta minda morfologi sem 5. Mind mapping ini juga mempunyai pengertian ialah sebagai alat berpikir yang mampu untuk mencerminkan cara kerja alami dari otak manusia.

Kata Kerja Transitif Aktif - SUZANA ABD SHUKOR D20112054808. Soal berupa 40 pilihan ganda diserta kunci jawabanya dan 5 soal uraian atau esai. Ciri elemen cara melakukannya contoh A peta minda Ini adalah ekumpulan gambar dan kata-kata yang diuun dalam arti hierarki dari puat ke luar yang bertujuan untuk memudahkan pemahaman konep dan idea atau untuk membuatnya lebih mudah di.

A kata kerja telah digandakan. - Hal ini dapat dikatakan bahwa subjek sedang aktif yakni aktif melakukan. View flipping ebook version of PETA MINDA TATABAHASA published by psssktgkupang on 2021-01-07.

Ada pelbagai corak bagi menarik minat anak murid untuk belajar dan ia sesuai digunakan untuk membuat karangan. TATA BAHASA - KATA KERJA Perkataan berwarna dalam petikan adalah kata kerja. Hari ini saya ke dusun datuk.

Mengapa perlu kita menjaga. Soal Simulasi Digital kelas 10 ini diperuntukkan bagi adik-adik yang hendak mengikuti persiapan ujian semester ganjilgasal atau sebagai bahan latihan dan bahan ajar. Bina soalan dengan kata tanya yang.

Sungguhpun demikian kami tidak pernah meminta belas ihsan daripada orang lain. Dengan awalan- Contoh perkataan yang Proses. Sebagai contoh pelajar boleh menggunakan Peta Pikiran dengan cepat mencatat intipati artikel yang telah mereka baca.

Ayat Aktif Tak Transitif Ayat aktif transitif ialah ayat yang mengandungi kata kerja transitif KKT. Dengan penggunaan peta minda ini akan memungkinkan otak itu untuk dapat menggunakan semua gambar serta juga asosiasinya dalam sebuah pola radial dan juga jaringan sebagaimana sebuah otak dirancang. Membantu Menghafal dan Retensi Manfaat peta minda yang pertama adalah untuk membantu menghafal dan retensi.

Ia memudahkan anak murid mencari isi-isi mengunakan peta minda kata tanya Ini contoh saya bagi. Peta Minda adalah sebuah gambaran yang menjelaskan struktur konsep-konsep yang saling berkaitan antar konsep lainnya yang menyatakan hubungan dan memiliki maknaarti dari sebuah materi pelajaran sehingga membentuk proposisi. Interested in flipbooks about PETA MINDA TATABAHASA.

Penjagaan kesihatan diri sangat penting kepada kita. Ber berlari-lari - meja meja. PETA MINDA BAGI KATA.

Share to Twitter Share to Facebook Share to Pinterest. NOTA PETA MINDA Tatabahasa.


Peta Minda Tatabahasa Pdf